Salvează căutarea Adaugă anunț
Vei fi notificat de câte ori:

Sunt interesat de această
proprietate intre datele

Trimite unui prieten

Trimite

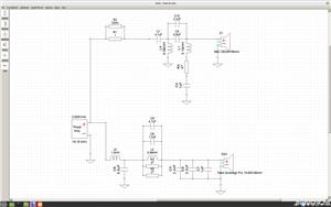
Construiesc repar,crossovere-filtre audio.

10 RON
Valabil din 11/7/2025 11:07:20 AM
Specificații
Stare
nou
Descriere
Construiesc,repar filtre audio,crossovere.
Masor impedanta si spl-ul difuzoarelor boxelor.
Toate pozele si capturile de ecran sun ale mele,nu sunt luate de pe net.
La cerere fac dupa schema clientului sau de la 0 cu masuratori. Lucrez cu mai multe programe de simulare,la fel si masuratorile le fac cu mai multe scule.vezi in anunturile mele,masuratori boxe difuzoare.
Pretul difera, in functie de cate cai, cate componente, sau cat de complicat este de facut.
Atentie,nu fac filtre dupa numele difuzoarelor,sau exemplu,cum fac alti cocalari 150-300 wati 3cai,fara masuratori in cutie,deci nu insistati.

ID anunț: 1662788935

Raportează
Fă ofertă

Anunțuri recomandate

Contactează vânzătorul
Pentru a reduce riscul mesajelor de tip spam, adresele de email nu sunt permise in mesagerie.
Caractere rămase: 3000
Adaugă fișier
? Fișiere acceptate: jpg, jpeg, png, doc, pdf, txt, xls, docx, xlsx, odt, heic, heif, cu o mărime maximă de 10Mb.
Economisește 25% la încărcarea de credite!
Alege valoarea dorită și aplică codul voucher